随着城市现代化进程的加速和人民生活质量的不断提高,各级政府相关部门也正在进一步加大对公共路灯照明系统的投入,不断提升路灯照明系统的技术含量,尽可能的减少铺设成本及线路故障风险,并对照明系统的稳定性、安全性以及可靠性提出更高的要求。
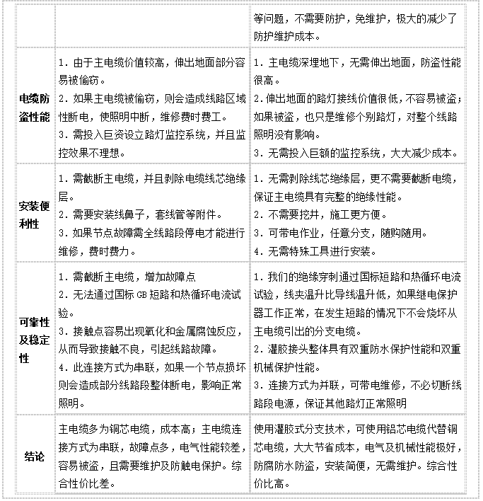
灌胶式电缆分支技术采用在路灯照明系统中的应用巧妙地配合了电缆供电方式,以其特有的优点,为电缆分支提供快速、简便、可靠的连接,完整地解决了路灯照明系统电缆分支的各种技术难题,从而成为最有发展前途的照明供电线路分支技术。
灌胶式电缆分支的关键技术是穿刺密封结构,绝缘穿刺线夹采用添加玻璃纤维的塑料壳体和特殊合金制成的穿刺连接刀片,从而提高了分支接头的机械强度、防水防腐蚀性能和分支的电接触性能;MM-5灌胶盒由聚酯基材的两种树脂组成,填充的胶材料为绝缘特性和机械特性优异的材料,都具有高憎水性和抗拉性,可以完全应用于地下电缆系统的接续或分支连接,并且可完全适用于交联聚乙烯(XLPE)、聚乙烯(PE)和聚氯乙烯(PVC)聚合绝缘的电缆应用。


